我们提供安全,免费的手游软件下载!
所在位置: 主页 > 软件 > 办公软件
Proteus官网免费版

Proteus官网免费版

  • 类型:办公软件
  • 开发者:admin
  • 适合系统:Windows
  • 时间:2026-03-28 00:55

游戏截图 详情 相关版本 同类热门 猜你喜欢

游戏截图

详情

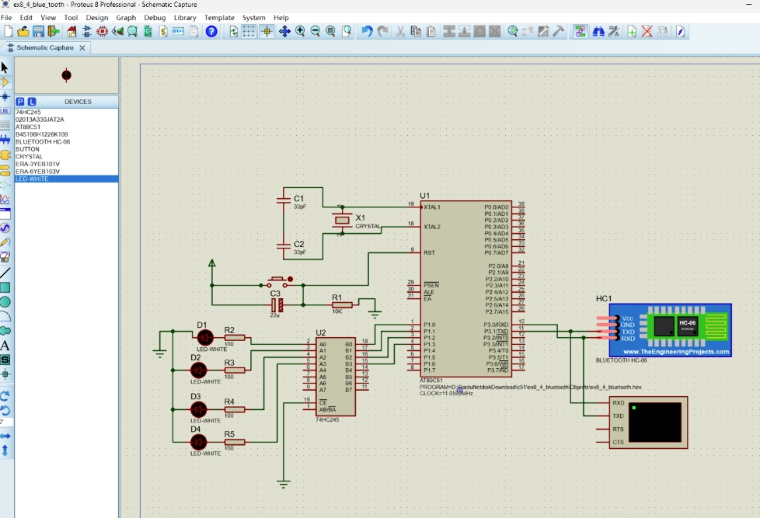
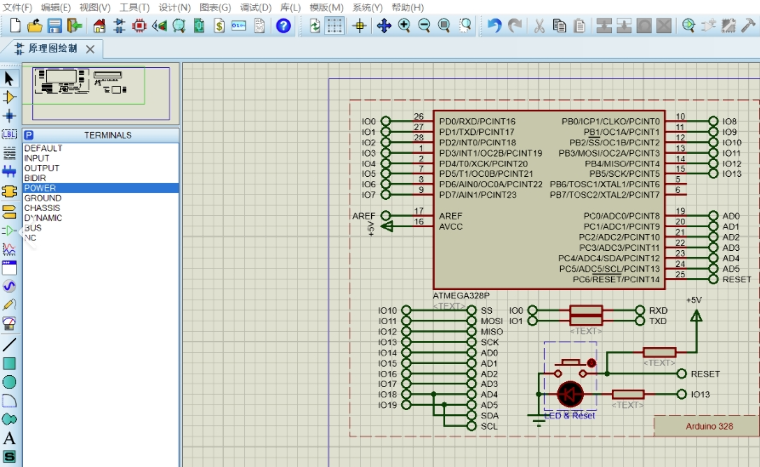
Proteus简介 Proteus 是英国 LabCenter Electronics 公司开发的一款综合性 EDA(电子设计自动化)工具软件,它是业内少有的集电路仿真、单片机仿真、原理图绘制和 PCB 设计于一体的平台,目前在电子教学、技能考评和产品开发等领域应用广泛。该软件自1988年推出以来,经过30多年持续更新,现已发展成为包含超过8000个元件模型的完整电子设计生态系统。 核心功能模块 原理图设计(ISIS 模块) :这是 Proteus 的核心模块之一,拥有超 27000 种元器件和 30 多个元件库,支持智能器件搜索和自动连线,还能适配总线结构让电路设计更清晰。设计完成后可输出印刷级 BMP 图纸,适配 Word、PowerPoint 等文档使用,满足教学演示和项目汇报等场景需求。 混合电路仿真 :基于工业标准 SPICE3F5 实现数字与模拟电路的混合仿真,提供直流、正弦、脉冲等多样激励源,搭配 13 种虚拟仪器,像示波器、逻辑分析仪、SPI 调试器等。仿真时导线会以不同颜色表示对地电压,引脚用色点显示数字电平,动态器件的运行状态也能直观呈现,方便用户观察电路工作情况。 单片机协同仿真 :支持 8051、AVR、PIC、ARM、MSP430 等主流单片机仿真,还可兼容 Cortex、DSP 系列处理器。既能用自带的汇编编译器编程,也能对接 Keil、IAR 等第三方编译环境做高级语言源码级仿真调试。导入编译后的.HEX 文件,就能在原理图上看到单片机及外围设备的实时运行效果。 PCB 设计(ARES 模块) :可实现从原理图到 PCB 设计的一键切换,支持 16 个铜箔层、2 个丝印层和 4 个机械层的设计。具备自动布局布线、引脚交换等功能,还能做自动设计规则检查和 3D 可视化预览,最后可导出 Gerber 等格式文件,方便对接 PCB 加工环节,适配从简单电路板到复杂嵌入式设备电路板的设计需求。

游戏信息

  • 最新版本8.17
  • 适合系统Windows
  • 文件大小472MB
  • 开发者admin
  • 下载次数3256
  • 更新时间2026-03-28

猜你喜欢

  • 软件
  • 手机兼职
  • 安卓软件

下载排行榜热门排行榜